Сохраните в закладки:
*История изменения цены! Указанная стоимость возможно, уже изменилось. Проверить текущую цену - >
| Месяц | Минимальная цена | Макс. стоимость | Цена |
|---|---|---|---|
| Feb-22-2026 | 212.1 руб. | 216.71 руб. | 214 руб. |
| Jan-22-2026 | 172.14 руб. | 175.57 руб. | 173.5 руб. |
| Dec-22-2025 | 209.75 руб. | 213.73 руб. | 211 руб. |
| Nov-22-2025 | 207.27 руб. | 211.66 руб. | 209 руб. |
| Oct-22-2025 | 165.75 руб. | 168.33 руб. | 166.5 руб. |
| Sep-22-2025 | 204.2 руб. | 208.10 руб. | 206 руб. |
| Aug-22-2025 | 202.4 руб. | 206.47 руб. | 204 руб. |
| Jul-22-2025 | 200.43 руб. | 204.72 руб. | 202 руб. |
Новые товары
Характеристики
Описание товара
HB100 микроволновой модуль руководство по эксплуатации
С уважением
Пожалуйста, используйте этот продукт правильно в условиях, определенных и разрешенных этим руководством. Любая внешняя среда и вход выше, чем допуск продукта вызовет непоправимый ущерб. Никакого разрушительного и окончательного испытания на выносливость может быть сделано на этом продукте без особых обстоятельств, такой тест также вызовет необратимый ущерб
Внимание к сварке:
Пожалуйста, используйте низковольтный паяльник для припоя и надежно забивайте паяльник. При пайке прокладки DIP, вам нужно припаять сторону с помощью проводки цепи или медного покрытия!
Флуоресцентный
Микроволновой модуль HB100-это микроволновый детектор движущихся объектов, разработанный по принципу доплеровского радара. Он в основном используется в автоматических переключателях управления дверью, системах защиты безопасности, автоматических системах управления видео для банкоматов, машинах автоматического сигнала поезда и т. д. HB100-это стандартный доплерометр для микроволновой печи 10,525 ГГц. По сравнению с другими методами обнаружения, этот метод обнаружения имеет следующие преимущества:
1. Бесконтактное обнаружение; 2. Не влияет на температуру, влажность, шум, поток воздуха, пыль, светильник и т. д., подходит для суровых условий; 3. Сильное сопротивление радиочастотным помехам; 4. Выходная мощность мала, что не вредно для человеческого организма; 5. Дальность: дальность обнаружения превышает 20 метров
Введение в принцип Доплера: теория Доплера основана на времени. Когда радиоволна попадает в объект во время путешествия, радиоволна будет отражена, а частота отраженной волны изменится с движущимся состоянием объекта. Если положение объекта фиксируется, то частота отраженной волны и частота передаваемой волны должны быть равными. Если объект движется в направлении излучения, отраженная волна будет сжатой, то есть частота отраженной волны увеличится; В противном случае, частота отраженной волны соответственно уменьшится.
Пример применения: автоматическое управление дверью, автоматическое управление записью банкоматов
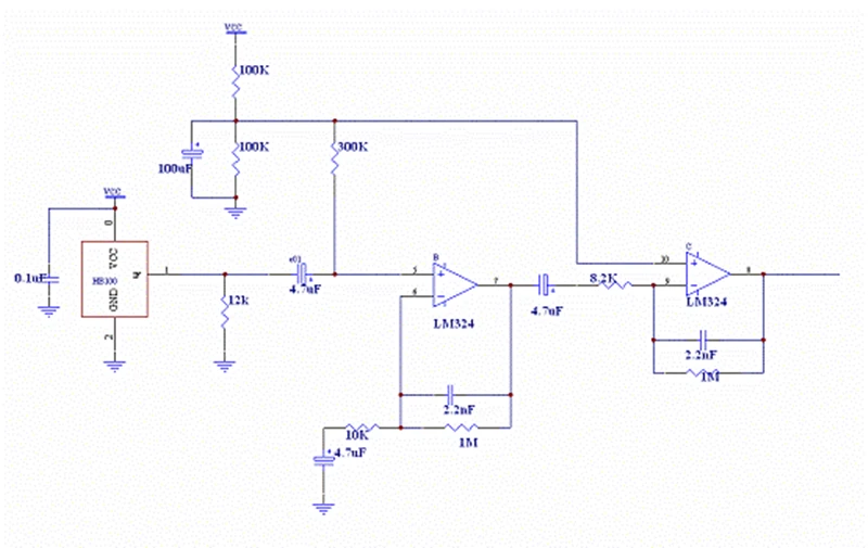
Рабочее расстояние этой цепи постоянно регулируется от 4 до 15 метров. По сравнению с пироэлектрическим инфракрасным детектором, он имеет преимущества анти-сильный светильник помех, дальнее расстояние обнаружения, и не влияет на температуру и влажность. Краткое описание принципа цепи: U1 на рисунке-это модуль индукционного детектора микроволновой печи, который обеспечивает пульсирующую мощность 2 кГц к модулю через K202, K203, R202, r219 (он может генерировать частоту 2 кГц и высокоуровневую цепь с шириной 20uS. CD4069, lm555 и т. д.), K201 включается во время работы U1, и низкочастотный сигнал реакционного объекта, движущийся на выходе U1, закрыт и выводится, И C202 является образцом и держателем цепи для обеспечения непрерывности и целостности сигнала. Двухполюсная низкочастотная схема усилителя, состоящая из LM358, усиливает выход U1 и выводит его на штырь 1 LM358. Регулируемый резистор R213 используется для регулировки коэффициента усиления основного усилителя, и расстояние обнаружения может быть отрегулировано путем регулировки размера R213.
Использование микроволновой печи 10,525 ГГц имеет следующие преимущества по сравнению с использованием волн с более низкой частотой: 1. Микроволновая антенна имеет хорошую направленность при передаче, поэтому легко управлять диапазоном микроволнового зонда. 2. Микроволновые печи, скорее всего, будут ослаблены, поглощены и отражены во время процесса передачи, и будут заблокированы, когда они сталкиваются со стенками и другими препятствиями, поэтому объекты вне стен и других препятствий имеют небольшие помехи. Источник питания: существует два типа источника питания для HB100: непрерывный источник питания постоянного тока (CW) и импульсный источник питания (PW) режим: HB100 адаптируется к диапазону напряжения 5 В ± 5%. Типичный ток при работе в режиме постоянного тока (CW)-35ма (типичное значение). При работе в режиме импульсной мощности низкого цикла (PW) рекомендуется обеспечить от 5 В до HB100, ширину импульса между 5 МКС ~ 30 МКС (типичное значение составляет 20 мкс), частота 2 ~ 4 кГц (типичное значение 2,0 кГц) импульсного источника питания. 3 ~ 10% рабочий цикл импульсный источник питания средний ток составляет 1,2 мА ~ 4 мА. Напряжение импульсного источника питания должно быть от 4,75 в до 5,25 в, а плоскость в верхней части импульса повлияет на способность обнаружения HB100. Когда напряжение источника питания превышает 5,25 в, его надежность будет уменьшена и может привести к постоянному повреждению выхода RF за пределы номинальной частоты и цепи. Выход RF: во всех рекомендуемых режимах работы, мощность RF HB100 очень низкая, и все работают в безопасном диапазоне, который не представляет никакого вреда для человеческого организма. При работе в режиме постоянного тока (CW) Общая выходная мощность составляет менее 15 МВт. Плотность выходной мощности составляет 1 мВт/см2 при 5 мм и 0,72 мкм/см2 при 1 м. При работе в режиме импульсного питания 5% рабочего цикла плотность мощности снижена до 50 мкм/см2 и 0036 мкм/см2 соответственно. Если выход: когда объект движется радиально по отношению к поверхности антенны HB100 (сторона неалюминиевого щита-это поверхность антенны) на скорости 1 м/с в пределах эффективного диапазона обнаружения HB100, если выход HB100 составляет 72 Hz/s, Если импульсная Выходная частота имеет приблизительно линейную связь с относительной радиальной скоростью движения объекта. Амплитуда выхода IF связана с размером и расстоянием объекта. Когда тестер весом 70 кг и высотой 170 см движется на расстоянии 1 м/с от HB100 со скоростью 1 м/с относительно HB100, выход IF 5 мВ, 72 Hz/s для импульсных сигналов, Амплитуда выхода если приблизительно обратно пропорциональна квадрату расстояния. Примечание: 1. Диапазон обнаружения зависит от отражательной способности и размера цели и коэффициента сигнал-шум. Скорость Доплера на 2.10.525 ГГц 31 Hz/m. p.h 3. Модуль должен быть установлен так, чтобы его поверхность антенны (сторона неалюминиевого щита-это поверхность антенны) сталкивалась с обнаруженной областью, И пользователь может настроить направление самостоятельно, чтобы достичь лучшей области покрытия Простое определение неисправности: если выход HB100 легко сломать во время сварки. Используйте диодный файл мультиметра для измерения падения напряжения между IF и GND и IF. Нормально (VIF-GNDVGND-IF) присутствовало порядка 0,25 V.
Пример применения два: выключатель автоматического сигнала поезда
Расстояние действия: 1-9 метров постоянно регулируется. Этот вид цепи имеет более сильную способность анти-помех и больший диапазон регулировки, поэтому его можно использовать в поле и в более жестких местах. Краткое описание принципа: приведенная выше фигура является полной схемой применения. U3D (LM339) и окружающие компоненты образуют низкомощный осциллятор 2 кГц. P1 и P2 обеспечивают пульсирующую мощность и стробоскоп. E9-это удерживающий конденсатор, и низкочастотный сигнал, отражающий движение объекта, усиливается схемой усилителя низкого пропуска, состоящей из LM324 a, B и окружающих компонентов, А затем к компаратору, состоящему из LM324 C и связанных с ним компонентов. Низкочастотная фильтрующая сеть, состоящая из C9-C12 и R32-R35, считает удаление частотных помех. Цепь задержки состоит из U3A гарантирует, что цепь имеет стабильную выходную мощность в течение значительного времени после того, как объект обнаружен, что движется. Схема усилителя первого этапа состоит из U1A и связанных компонентов имеет коэффициент усиления A1A ≥r30/R31 = 375/473 = 78,7; Усилитель второго этапа состоит из U1B и соответствующих схем, И усиление усиления A1B ≥r36/ (R35 + R34) = 475/943 = 50; Усиление двухступенчатого усиления A = 78,7 × 50 = 3935, что составляет 36 дБ. Компаратор напряжения состоит из U1C и R39, R40, P2, E12 преобразует сигнал, усиленный на предыдущей стадии, в импульсный сигнал, И затем цепь задержки состоит из U3A и связанных компонентов задерживает выход. Регулировка P2 может изменить расстояние обнаружения и изменить размер R41, E13, R42 может регулировать длину выходного времени.
Пример применения 3: зонд Sanjian
Обзор принципа: Sanjian относится к интегрированной технологии обнаружения инфракрасных светодиодов, микроволновых и одночиповых интеллектуальных процессов (PIR / MW / AI). Когда пассивный инфракрасный обнаруживает цель, начинается схема обнаружения микроволны. Когда оба сигнала действительны и обрабатываются одночипным интеллектуальным чипом при выполнении условий вывода сигнала тревоги, сигнал тревоги выдается микроконтроллером. Анализ цепи: в этой цепи пассивный инфракрасный (PIR) сигнал фильтруется на входной порт 17, 18 компаратора микрокомпьютера с одним чипом. Компаратор непосредственно преобразует сигнал, измеряемый инфракрасной головкой, в импульсный сигнал. Обработка, использование программного обеспечения может быть осуществлено для определения входа и выхода и помех. RB1 выводит 2 кГц импульса с 5%-ным циклом работы (ширина 20uS), и приводит P2 для обеспечения импульсной мощности для микроволнового детектора. Низкочастотный выход микроволнового детектора выводится на C101, принимающий удерживающий конденсатор через стробоскоп P1. Низкочастотный сигнал, реагирующий на движение объекта, усиливается программируемым операционным усилителем, состоящим из U1A и связанных с ним компонентов, а затем преобразовывается на уровень компаратором, состоящим из U1B. Преобразованный импульсный сигнал входит в MPU с помощью RB3 pin PIC16C622. При помощи инфракрасного излучения, находит цель, RB1 выходов, на высоком уровне, транзистора K3 включается, коэффициент усиления программируемый усилитель состоит из U1A увеличивается с 100 раз около 10000 раз, схема микроволнового детектора начинает работать, и MPU начинает обнаруживать сигнал движения объекта. Анализируя сигнал PIR, MPU может определить условия входа и выхода инфракрасного источника, которые могут устранить помехи горячего воздуха и движущихся объектов без тепла (таких как плавающие шторы, вращающиеся электрические вентиляторы и т. д.), И в то же время интегрировать сигнал микроволнового детектора. Устраняет помехи от нескольких источников тепла. Разумная MPU Математическая модель и научное программное обеспечение могут идентифицировать домашних животных весом менее 20 кг. Вы можете в основном устранить ложные сигналы тревоги, вызванные домашними животными. В этой цепи Изменение размера P1 может изменить усиление схемы усилителя, тем самым регулируя расстояние обнаружения микроволновой цепи.
HB100 микроволновый датчик движения:
HB100 (мобильный микроволновый модуль обнаружения) использует доплеровский феномен для обнаружения движущихся x-диапазонных микроволновых датчиков, которые широко используются в противоугонных, автоматических датчиках двери, автоматических датчиках освещения, измерениях скорости движения, интеллектуальное управление, медицинское Обнаружение жизни и т. Д.
Микроволновый детектор, разработанный в соответствии с принципом допплера, состоит из FET dielectric DRO микроволнового осцилляционного источника (10,525 ГГц), делителя Мощности, передающей антенны, приемной антенны, миксера, детектор и другие схемы (рис. 2). Передающая антенна излучает микроволновую печь наружу и отражается при обнаружении объекта. Отраженная волна принимается приемной антенной, а затем смешивается с колебательной волной в миксере.
Технические параметры:
Запуск: 1 Частота передачи: 10,525 ГГц 2. Точность настройки частоты: 3 МГц 3 Выходная мощность (минимум): 13dBm EIRP 4 Рабочее напряжение: 5 В ± 0,25 V 5 рабочих токов (CW): 60 мА макс., 37 мА типичный 6 гармонических излучений: <-10dBm 7 импульсный режим работы: 8 средний ток (5% постоянного тока): 2 мА typ. 9 ширина импульса (мин.): 5uSec 10 рабочих циклов (мин.): 1% Получить: 1 чувствительность (10 дБ Отношение S / N) 3 Гц до 80 Гц полоса пропускания: -86dBm 3 Гц до 80 Гц полоса пропускания беспорядка 10uV 2 усиления антенны: 8dBi 3 вертикальные плоскости 3 дБ Ширина луча: 36 градусов 4 горизонтальной плоскости 3 дБ Ширина луча: 72 градусов 5 Вес: 8 г 6 характеристики: 37 × 45 × 8 мм
Купила чтобы делать красивые фото для сторис. Вазочка с цветочком, кружка кофе, круасанчик- фильтр наложила и можно выкладывать. Сразу... Читать отзыв полностью...
Очень люблю всякие мелочи на холодильнике,раскл адываю их красиво и прям аш настроение поднимают.Звёздочк и разноцветные -отличная идея для магнитиков,смотрят... Читать отзыв полностью...
Купила такой диспенсер себе на кухню, очень удобный и недорогой, моется легко, грязь на дне не скапливается, потому что легко... Читать отзыв полностью...
Когда дело касается покупки защитных стёкол для телефонов,то всегда выбираю покупку в интернете с зарубежных магазинов,так как там намного дешевле,чем... Читать отзыв полностью...
Взяла часы с лисичкой. Очень милые, нравятся и дочке, и мне. Дочка даже нарисовала эту лису в своем альбоме. Часы... Читать отзыв полностью...
Купили такой мягкий диванчик нашей доске, она в восторге от него. Целыми днями сидит на нем и играет. Вживую диван... Читать отзыв полностью...


Обожаю пить чай с красивой посуды,но так как в доме имеются маленькие детки,то посуда у нас долго не живёт.Приглянулся недавно... Читать отзыв полностью...