Сохраните в закладки:
*История изменения цены! Указанная стоимость возможно, уже изменилось. Проверить текущую цену - >
| Месяц | Минимальная цена | Макс. стоимость | Цена |
|---|---|---|---|
| Feb-21-2026 | 829.28 руб. | 846.35 руб. | 837.5 руб. |
| Jan-21-2026 | 673.94 руб. | 686.43 руб. | 679.5 руб. |
| Dec-21-2025 | 816.21 руб. | 832.81 руб. | 824 руб. |
| Nov-21-2025 | 810.26 руб. | 826.96 руб. | 818 руб. |
| Oct-21-2025 | 646.96 руб. | 659.84 руб. | 652.5 руб. |
| Sep-21-2025 | 797.11 руб. | 813.13 руб. | 805 руб. |
| Aug-21-2025 | 790.61 руб. | 806.75 руб. | 798 руб. |
| Jul-21-2025 | 784.80 руб. | 800.15 руб. | 792 руб. |
Новые товары
Характеристики
Описание товара
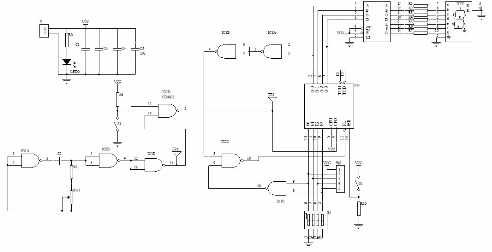
1. Размер платы: 75*46 мм, 2. Толщина платы: 1,6 мм, 3. Рабочее напряжение цепи: 5 В Описание цепи: В цепи IC2A, IC2B и C2, R8 и Rw1 образуют колебательную цепь и выводят сигнал квадратной волны. Частота квадратной волны может быть скорректирована Rw1. Когда он включен, pin 1 и pin 2 IC2A являются высокими и 3 контакта являются выходными. Низкий, C2 не имеет заряда с обеих сторон низкий, IC2B's 5 pin 6 футов также низкий, 4 pin выход высокий, это высокое напряжение через резистор Rw1, R8 заряд C2, c2 правильное напряжение постепенно растет, через некоторое время, Правильное напряжение C2 достигает высокого уровня, Контакты IC2B's 5 и 6 становятся высокими, а pin 4-низким выходом. Контакты 1 и 2 подключены к контакту 4 IC2A стать низким уровнем 3, pin 3 высокий выход, C2 левое напряжение поднимается до высокого уровня, заряд, хранящийся на C2, начинает проходить R8, rw1 выпускает до низкого уровня, C2 постепенно уменьшается с напряжением на правой стороне заряда, Когда напряжение падает после низкого уровня, контакты 5 и 6 IC2B становятся низким уровнем, pin 4 выхода высокого уровня, контакты 1 и 2 IC2A становятся высоким уровнем, pin 3 выхода низкого уровня, и зарядка C2 начинается снова. Этот цикл формирует выходной сигнал квадратной волны процесса колебаний. Квадратный волновой сигнал после формирования IC1D сигнала, IC2D можно рассматривать как квадратный волновой сигнальный переключатель, после формирования сигнала к подсчетчику 74LS192 вычитание отсчета 4 pin, s1 do square wave signal input switch, когда S1 закрыт, выход IC2D терминал останется высоким. Только когда S1 отключен, сигнал квадратной волны может достигать вычитания 74LS192. S2 используется для сброса счетчика. Когда S2 закрыт, счетчик будет находиться в состоянии сброса и больше не подсчитывается, и значение подсчета будет сброшено до нуля. Остальные несколько ворот NAND контролируют вычитание счетной петли. Когда счетчик достигает 0, значение подсчета 74LS192 меняется от 0 до 9, когда появится следующий сигнал подсчета. В это время 3 pin и 7 pin 74LS192 стали высокой мощностью. Уровень, IC1A выход низкого уровня, IC1B высокий уровень выхода добавляется ic2c's 8-контактный разъем, ic2c's 9-контактный разъем уровень определяется состояние 4-бит поворотный переключатель, В тех случаях, когда стоимость 4-разрядный поворотный переключатель не 9, IC1C выхода на высоком уровне. В тех случаях, когда стоимость 4-разрядный поворотный переключатель 9, IC1C выводит низкий уровень. Таким образом, Когда значение 74LS192 равно 9, если значение dip-переключателя не 9, IC2C выводит низкий уровень, и счетчик будет загружать значение dip-переключателя в счетчик. Если значение dip switch = 9, поддерживает IC2C. Выход высокого уровня не изменился, и счетчик начинает отсчитывать с 9.
Нереальная сумка??? Это просто моя любовь, тем более за свою цену. Больше она конечно подходит для весны и лета. Но... Читать отзыв полностью...
Обожаю пить чай с красивой посуды,но так как в доме имеются маленькие детки,то посуда у нас долго не живёт.Приглянулся недавно... Читать отзыв полностью...
Давно искала такие коробочки. Заказала сразу несколько штук. Мне как раз нужны были такие, чтобы упаковывать свой товар. Очень понравилась... Читать отзыв полностью...
Купила чтобы делать красивые фото для сторис. Вазочка с цветочком, кружка кофе, круасанчик- фильтр наложила и можно выкладывать. Сразу... Читать отзыв полностью...
Чехлы всегда покупаю в интернете. Гораздо дешевле, а качество один в один. В магазинах бешеная наценка. Возможно они сами и... Читать отзыв полностью...
Браслетик суперский, на ноге смотрится очень красиво, аккуратно, не вызывающе. Купила себе такой, сестра увидела и ей захотелось, сказала где... Читать отзыв полностью...



Немного маломерит - берите побольше размер. Из минусов это все. Нереально красивый костюм. Идеально для домашней фотосессии, тем более для... Читать отзыв полностью...