Сохраните в закладки:
*История изменения цены! Указанная стоимость возможно, уже изменилось. Проверить текущую цену - >
| Месяц | Минимальная цена | Макс. стоимость | Цена |
|---|---|---|---|
| Mar-21-2026 | 255.18 руб. | 268.73 руб. | 261.5 руб. |
| Feb-21-2026 | 253.20 руб. | 266.48 руб. | 259.5 руб. |
| Jan-21-2026 | 212.81 руб. | 223.31 руб. | 217.5 руб. |
| Dec-21-2025 | 248.80 руб. | 260.39 руб. | 254 руб. |
| Nov-21-2025 | 216.36 руб. | 227.72 руб. | 221.5 руб. |
| Oct-21-2025 | 244.64 руб. | 256.31 руб. | 250 руб. |
| Sep-21-2025 | 242.69 руб. | 254.72 руб. | 248 руб. |
| Aug-21-2025 | 240.35 руб. | 252.93 руб. | 246 руб. |
| Jul-21-2025 | 238.29 руб. | 250.64 руб. | 244 руб. |
Новые товары
Характеристики
Описание товара
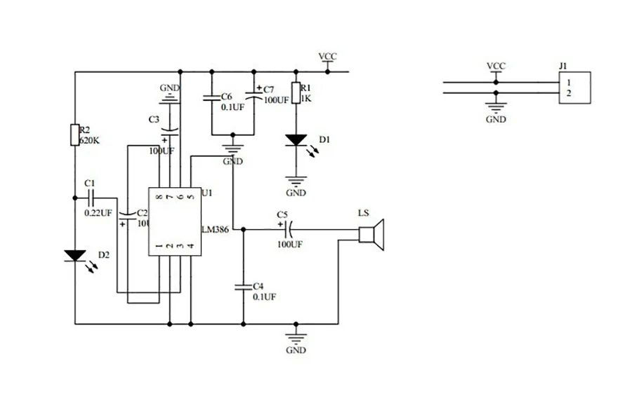
Используя основные принципы Красного слуха звуковой комплект является звук, вызванный инфракрасной (лазерной) вибрацией, а затем нажмите инфракрасный с вибрацией сигнал получен на приемнике цепи инфракрасный приемник диод, И сигнал демодулируется для достижения снижения звука. Дальность передачи может достигать одного метра, может использоваться для коротких беспроводных динамиков. 1. Электрические характеристики Инфракрасный передатчик Рабочее напряжение: 12 В Размер печатной платы: 19*25 мм Инфракрасный приемный конец Рабочее напряжение: 4 ~ 12 В Драйвер Динамик: 0,5 W-10W Динамик-1 шт. Размер печатной платы: 17*39 мм 2. Теория цепей Передающий конец: порт гарнитуры, вход аудиосигнала через транзистор Fat S8050, инфракрасный передатчик для управления трубкой и звуковой сигнал передаются в виде инфракрасного излучения. Приемный конец: Инфракрасная приемная трубка для Приема Инфракрасного передатчика сигнала, преобразованная в аудиосигнал через Чип аудиоусилителя LM386, и звуковой выходной сигнал может быть усилен Отправитель схемы:
Кофта в стиле Тедди ? давно хотела такую кофту или толстовку в корейском стиле. Очень мягкая, приятная к телу. На... Читать отзыв полностью...
Когда дело касается покупки защитных стёкол для телефонов,то всегда выбираю покупку в интернете с зарубежных магазинов,так как там намного дешевле,чем... Читать отзыв полностью...
Люблю такие объёмные картины,они выглядят так презентабельно и по-современному,а главное такую картину можно повесить в любой комнате,главное выбрать подходящую тематику.Мне... Читать отзыв полностью...
Лотос шикарный,смотрится очень красиво,вписываетс я в любой интерьер,цвет его вообще необычный.Очень люблю такие мелкие полезные штучки поэтому не смогла пройти... Читать отзыв полностью...
Делаю на заказ бусы, но такой темно-синий жемчуг вижу в продаже нечасто. Решила взять, чтобы предложить клиентам что-то необычное. Цвет... Читать отзыв полностью...
Выбрала розовый вариант пижамки. Выглядит мило, романтично и немножко по-детски. На теле она приятная, ткань как невесомая. После первой стирки... Читать отзыв полностью...
Схема приема до конца:
Приемник:



Немного маломерит - берите побольше размер. Из минусов это все. Нереально красивый костюм. Идеально для домашней фотосессии, тем более для... Читать отзыв полностью...