Сохраните в закладки:
*История изменения цены! Указанная стоимость возможно, уже изменилось. Проверить текущую цену - >
| Месяц | Минимальная цена | Макс. стоимость | Цена |
|---|---|---|---|
| Feb-21-2026 | 52.97 руб. | 53.3 руб. | 52.5 руб. |
| Jan-21-2026 | 42.65 руб. | 43.19 руб. | 42.5 руб. |
| Dec-21-2025 | 51.29 руб. | 52.3 руб. | 51.5 руб. |
| Nov-21-2025 | 51.70 руб. | 52.38 руб. | 51.5 руб. |
| Oct-21-2025 | 41.14 руб. | 42.96 руб. | 41.5 руб. |
| Sep-21-2025 | 50.15 руб. | 51.26 руб. | 50.5 руб. |
| Aug-21-2025 | 50.31 руб. | 51.93 руб. | 50.5 руб. |
| Jul-21-2025 | 49.81 руб. | 50.75 руб. | 49.5 руб. |
Новые товары
Характеристики
Описание товара
Спецификация:
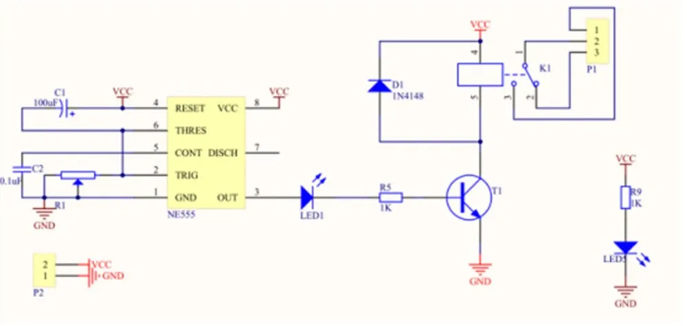
1. Модуль основан на чипе NE555.
2. Задержка modue: задержка подключения модуля
3. Входное напряжение: 5 В/12 В постоянного тока
4. Напряжение управления: переменный ток 0 ~ 250 В/макс. 10 А, постоянный ток 0 ~ 30 В/макс. 10 А Рабочее напряжение: 12 вольт постоянного тока; (в противном случае 5 В опционально)
5. Максимальная нагрузка: 2200 Вт
Основной чип (NE555) Характеристики:
1. Время от микросекунд до долгих часов
2. Простой дизайн цепи
3. Точность генерации импульса/синхронизации,
4. Регулируемый Рабочий цикл





Джинсовка в стиле 00-х Ну не любовь ли?? Тем более, что она оверсайз. Хочу теперь еще и чёрную, чтобы... Читать отзыв полностью...
Когда дело касается покупки защитных стёкол для телефонов,то всегда выбираю покупку в интернете с зарубежных магазинов,так как там намного дешевле,чем... Читать отзыв полностью...
Очень люблю всякие мелочи на холодильнике,раскл адываю их красиво и прям аш настроение поднимают.Звёздочк и разноцветные -отличная идея для магнитиков,смотрят... Читать отзыв полностью...
Очень интересные песочные часы, для детей от трёх лет и выше. Дочка моя любит играться с такими необычными игрушками,перевора чивает... Читать отзыв полностью...
Красивая шаль (шарф), приятная на ощупь с интересным и очень аккуратным кружевом,. Нитки нигде не торчат и дизайн меня покорил. ... Читать отзыв полностью...
Выбрала розовый вариант пижамки. Выглядит мило, романтично и немножко по-детски. На теле она приятная, ткань как невесомая. После первой стирки... Читать отзыв полностью...
Купила такой диспенсер себе на кухню, очень удобный и недорогой, моется легко, грязь на дне не скапливается, потому что легко... Читать отзыв полностью...