Сохраните в закладки:
*История изменения цены! Указанная стоимость возможно, уже изменилось. Проверить текущую цену - >
| Месяц | Минимальная цена | Макс. стоимость | Цена |
|---|---|---|---|
| Feb-23-2026 | 85.99 руб. | 87.47 руб. | 86 руб. |
| Jan-23-2026 | 69.37 руб. | 70.3 руб. | 69.5 руб. |
| Dec-23-2025 | 84.62 руб. | 86.35 руб. | 85 руб. |
| Nov-23-2025 | 83.48 руб. | 85.97 руб. | 84 руб. |
| Oct-23-2025 | 66.72 руб. | 67.59 руб. | 66.5 руб. |
| Sep-23-2025 | 82.49 руб. | 84.54 руб. | 83 руб. |
| Aug-23-2025 | 81.96 руб. | 83.96 руб. | 82 руб. |
| Jul-23-2025 | 80.76 руб. | 82.87 руб. | 81 руб. |
Новые товары
Характеристики
Описание товара


Описание:
Примечание: Этот модуль представляет собой набор «сделай сам», а не готовый продукт.
Особенности:
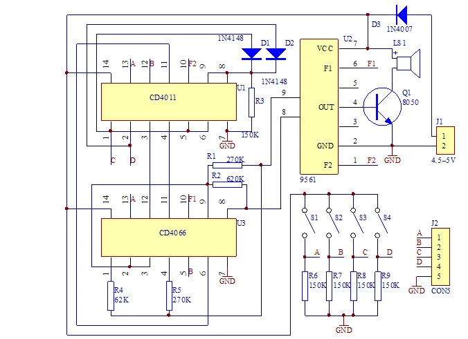
1. Звуковая генерирующая схема, U2 9561 с транзистором Q1 и пассивным зуммером LS1.
2. Основные схемы управления, с двумя бинарными цифровыми контролями U3 из двух выбранных четырех видов условий работы, делают свою продукцию четырьмя основными акустическими системами по мере необходимости.
3. Дополнительная схема управления, используя четыре состояния двух бинарных цифровых резисторов R1, R2, R4, R5, производит комбинацию из четырех различных для изменения 9561 значения сопротивления внешней вибрации, который Изменяет параметры колебания, изменение параметров колебания, не только изменяет частоту колебаний, И извлеките много нового звука.
Комбинируйте основную цепь управления и дополнительную цепь управления, составляющую полную схему управления, управляемую A B C D четырьмя бинарными кодировками, 9561 производите 16 различных звуков.
4. Схема бинарного кодировщика, Переключатель S1 - S4, сопротивление R6 - R9 и т. Д. Бинарный кодировщик. S1, S2, S3, S4, соответствующий бинарный цифровой A, B, C, D four. Переключитесь, чтобы перемешать 0, переключитесь, чтобы перемешать 1. Макияж A, B, C, D четыре бинарных цифровых голоса через часть управления 9561.
Принцип цепи:16 видов звука и его кода
Код
Звуковые эффекты
Код
Влияет на
A
B
C
D
A
B
C
D
0
0
0
0
Пулеметы
1.
0
0
0
Chirping
0
0
0
1.
Звук пожарного двигателя
1.
0
0
1.
Свисток
0
0
1.
0
Голос скорой помощи
1.
0
1.
0
Звук телеграммы
0
0
1.
1.
Патрульный вагон
1.
0
1.
1.
Пение птиц звук
0
1.
0
0
Крикет
1.
1.
0
0
Голосовой автомат
0
1.
0
1.
Сигнальная песня
1.
1.
0
1.
Hooter voice
0
1.
1.
0
Электронный сигнал
1.
1.
1.
0
Басовый звук
0
1.
1.
1.
Птица вызов
1.
1.
1.
1.
Автомобиль после звука
BOM:Название
Тип/специальный катион
Номер Знака
Номер
Название
Тип/специфика иона
Знак
Numb er
Номер
Сопротивление
62K
R4
1.
Переключатель
1P-2T
S1--S
4.
4.
150K
R3 R6--R9
5
Интегральная схема
CD4011
U1
1.
270K
R1 R5
2.
CD4066
U3
1.
620K
R2
1.
9561
U2
1.
Диод
1N4007
D3
1.
Розетки для ICs
DIP14
U1
U3
2.
1N4148
D1 D2
2.
Удлинительное гнездо
SIP5
J1
1.
Аудион
S8050
Q1
1.
Печатная плата
49*42 мм
F R - 4
Два
-Двусторонний
1.
Зуммер
5 В
LS1
1.
Инструкция по эксплуатации
А4
1.
1.
Посылка включает:1 *16 Набор музыкальной коробки
































Чехлы всегда покупаю в интернете. Гораздо дешевле, а качество один в один. В магазинах бешеная наценка. Возможно они сами и... Читать отзыв полностью...
Купила чтобы делать красивые фото для сторис. Вазочка с цветочком, кружка кофе, круасанчик- фильтр наложила и можно выкладывать. Сразу... Читать отзыв полностью...
Очень интересные песочные часы, для детей от трёх лет и выше. Дочка моя любит играться с такими необычными игрушками,перевора чивает... Читать отзыв полностью...
Люблю такие объёмные картины,они выглядят так презентабельно и по-современному,а главное такую картину можно повесить в любой комнате,главное выбрать подходящую тематику.Мне... Читать отзыв полностью...
Купила такой диспенсер себе на кухню, очень удобный и недорогой, моется легко, грязь на дне не скапливается, потому что легко... Читать отзыв полностью...
Красивая шаль (шарф), приятная на ощупь с интересным и очень аккуратным кружевом,. Нитки нигде не торчат и дизайн меня покорил. ... Читать отзыв полностью...

Ваза очень красивая,необычный дизайн,расцветка.Б льшая,вместительн я,даже если в ней не всегда есть цветы,то она и сама по себе выглядит как... Читать отзыв полностью...