Сохраните в закладки:
*История изменения цены! Указанная стоимость возможно, уже изменилось. Проверить текущую цену - >
| Месяц | Минимальная цена | Макс. стоимость | Цена |
|---|---|---|---|
| Feb-22-2026 | 14804.65 руб. | 15100.86 руб. | 14952 руб. |
| Jan-22-2026 | 12007.62 руб. | 12247.90 руб. | 12127 руб. |
| Dec-22-2025 | 14571.7 руб. | 14862.65 руб. | 14716.5 руб. |
| Nov-22-2025 | 14455.48 руб. | 14744.26 руб. | 14599.5 руб. |
| Oct-22-2025 | 11540.73 руб. | 11771.73 руб. | 11655.5 руб. |
| Sep-22-2025 | 14222.79 руб. | 14506.82 руб. | 14364 руб. |
| Aug-22-2025 | 14105.64 руб. | 14387.45 руб. | 14246 руб. |
| Jul-22-2025 | 13988.71 руб. | 14268.41 руб. | 14128 руб. |
Новые товары
Характеристики
Описание товара
Характеристика:
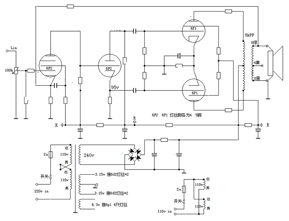
Полно-моста для выправления изгибов принимается, три пентод 6F2 электронная трубка используется в качестве 5-контактный трубка усиления и триодов, используется в качестве Инверсия фазы пуш-ап 6P1 Ходовая часть выполнена из 0,8 мм матовая нержавеющая сталь, каждое отверстие точность обработки импортированный токарный станок с ЧПУ, а также два боковых доски изготовлены из импортного буковое дерево и не вредит экологии краски. Источник питания и выход bull намотаны с помощью импортированного аудио специального высококремниевого листовой стали, многослойной и сегментированной технологии намотки. ● Соединительный конденсатор принимает специальный соединительный конденсатор для немецкого WIMA аудио. ● Потенциометр принимает A-type аудио специализированный потенциометр. ● Электронная трубка: 6F2*2, 6P1*4
Параметры:
Частотная характеристика: 20 Гц -- 20 кГц Общее гармоническое искажение: < 1% (1 кГц) Входная чувствительность: 500мВ -- 2000мв Входное сопротивление: 100 кОм Выходное сопротивление: 4/8 Ω Отношение сигнал-шум: 88 дБ Объем (ширина * глубина * высота) = 320 мм * 170 мм * 140 мм Трубы: 6P1x4, 6F2 X2 Номинальная выходная мощность: 12 Вт + 12 Вт Вход напряжение: 110/120V или 220/230V
Лотос шикарный,смотрится очень красиво,вписываетс я в любой интерьер,цвет его вообще необычный.Очень люблю такие мелкие полезные штучки поэтому не смогла пройти... Читать отзыв полностью...
Давно искала такие коробочки. Заказала сразу несколько штук. Мне как раз нужны были такие, чтобы упаковывать свой товар. Очень понравилась... Читать отзыв полностью...
Купила такой диспенсер себе на кухню, очень удобный и недорогой, моется легко, грязь на дне не скапливается, потому что легко... Читать отзыв полностью...
Люблю такие объёмные картины,они выглядят так презентабельно и по-современному,а главное такую картину можно повесить в любой комнате,главное выбрать подходящую тематику.Мне... Читать отзыв полностью...
Джинсовка в стиле 00-х Ну не любовь ли?? Тем более, что она оверсайз. Хочу теперь еще и чёрную, чтобы... Читать отзыв полностью...
Выбрала розовый вариант пижамки. Выглядит мило, романтично и немножко по-детски. На теле она приятная, ткань как невесомая. После первой стирки... Читать отзыв полностью...





Нереальная сумка??? Это просто моя любовь, тем более за свою цену. Больше она конечно подходит для весны и лета. Но... Читать отзыв полностью...